Shiftr: AI Automation System
Client Overview
Shiftr LLC is a growing UX/UI Design Agency facing challenges in scaling their client acquisition and project management processes. As their business expanded, manual workflows were becoming significant bottlenecks, limiting growth potential and creating inconsistencies in client experience.
Impact at a Glance
Challenge
Shiftr faced several critical obstacles in scaling their software development business:
Inconsistent Client Intake
Manual client interactions led to variable information collection and lengthy qualification processes
Scheduling Inefficiencies
Arranging meetings between clients and appropriate team members consumed excessive administrative time
Project Estimation Variability
Inconsistent approaches to timeline and resource estimation created challenges in planning and pricing
Approval Bottlenecks
CEO approval requirements created workflow delays at multiple decision points
Task Management Complexities
Manual assignment and tracking of project tasks reduced team productivity
Information Silos
Critical project details often remained isolated in email threads or individual communications
Solution: The Shiftr AI Automation System
REPCONN built a comprehensive, five-phase automation system that transformed Shiftr's entire operational workflow:
Phase 1: Client Interaction System
Intelligent front-end interface to streamline the client acquisition process:

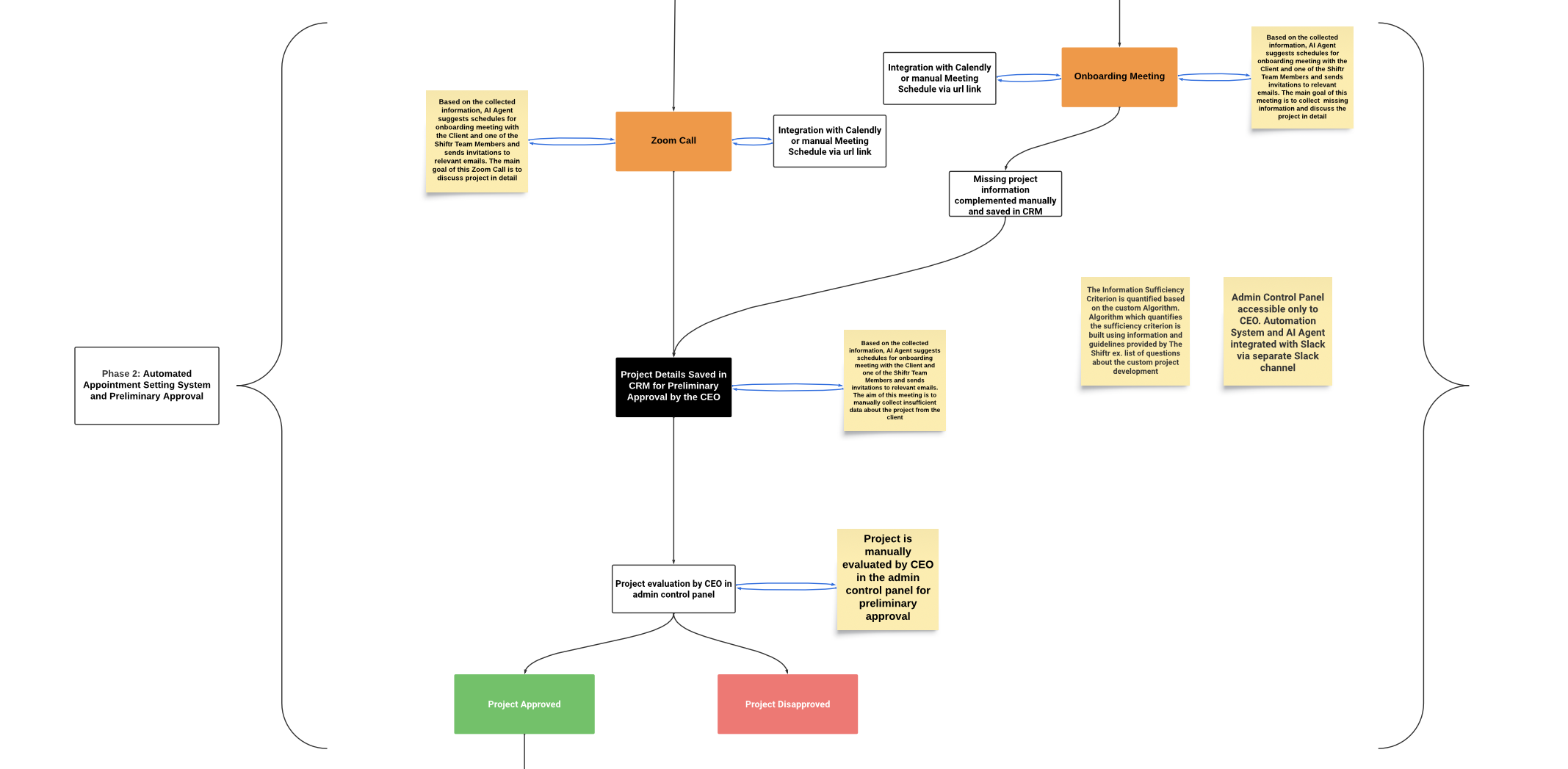
Phase 2: Automated Appointment Setting System
Intelligent scheduling system to eliminate administrative overhead:

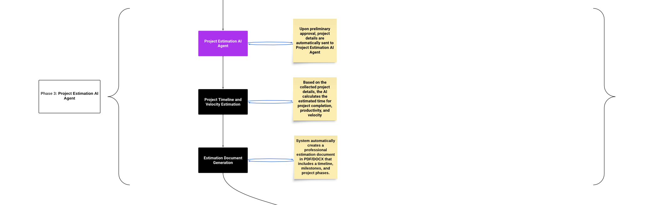
Phase 3: Project Estimation AI Agent
Sophisticated estimation tools to increase consistency and accuracy:

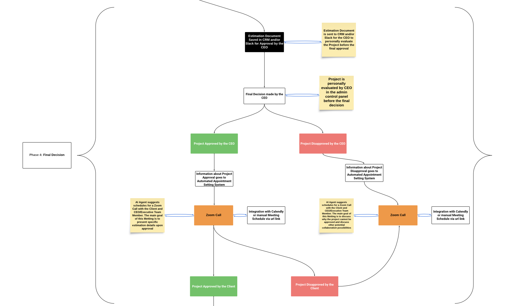
Phase 4: Final Decision Module
Structured systems to streamline the approval process:

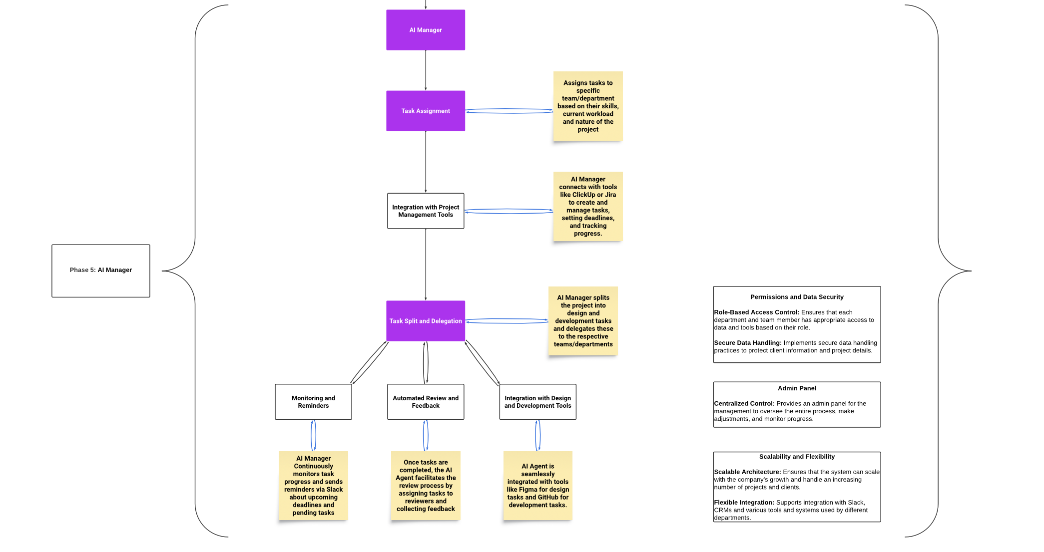
Phase 5: AI Manager
Comprehensive project management automation to ensure successful execution:

Data Protection & Compliance
The Shiftr AI Automation System was designed with comprehensive data protection and privacy controls to safeguard sensitive client and business information:
Client Data Protection
Compliance Framework
AI System Privacy Controls
The AI agents processing client information implement privacy-by-design principles including data minimization, purpose limitation, and automated anonymization where appropriate. All AI processing occurs within secure, audited environments with comprehensive logging for compliance verification. Client consent is obtained for data processing activities, and data subject rights (access, deletion, portability) are fully supported through automated workflows.
Implementation Process
The project was executed in a systematic, phased approach to ensure minimal disruption to Shiftr's operations:
Discovery & Planning
Comprehensive analysis of existing workflows, identifying pain points and automation opportunities
System Architecture
Modular design with clearly defined interfaces between phases
Phase-by-Phase Development
Sequential implementation over a 3-month period
Integration & Testing
Rigorous testing before deployment, particularly at phase interfaces
Team Training
Comprehensive training for Shiftr's team
Staged Deployment
Gradual introduction starting with internal testing
Detailed Results
Improvement in client interaction efficiency, with comprehensive information gathered on first engagement
Approval rate for evaluated projects, significantly higher than the previous 54%
Increase in operational productivity through automated task management
Reduction in time-to-decision for new project requests
Decrease in administrative overhead for project scheduling and coordination
Improvement in project estimation accuracy
More projects managed simultaneously without team size increase
Team satisfaction with the new automated workflow
Space & Miller provided us with invaluable insights and expertise through their AI Automation Strategy. This strategy has been instrumental in automating our product management processes and enhancing our operational efficiency. Their expertise in AI and innovative approach have significantly improved our workflow. I highly recommend Space & Miller for their exceptional skills in AI and automation, and their ability to deliver customized solutions that drive meaningful results.
Volodia Yeghiazaryan
CEO of Shiftr LLC
Key Insights
End-to-end automation creates exponential value
Rather than optimizing individual processes, connecting the entire workflow multiplied efficiency gains
Human oversight remains crucial
The system was designed to empower human decision-makers with better information, not replace their judgment
Staged implementation reduces risk
The phased approach allowed for adjustments and learning before committing to the entire system
Integration with existing tools drives adoption
By connecting with familiar platforms like Slack, Calendly, and ClickUp, the system became a natural extension of existing workflows
Future Developments
Building on the success of the initial implementation, REPCONN is working with Shiftr on several enhancements:
Client Portal
Developing a client-facing interface for project tracking and communication
Advanced Resource Prediction
Creating more sophisticated algorithms for team capacity planning
Financial Integration
Connecting with accounting systems for seamless invoicing and payment tracking
Performance Analytics
Building comprehensive reporting on team and project performance
AI-Assisted Quality Control
Implementing automated code review and quality assurance tools
Confidentiality Notice
Due to the sensitive nature of business process automation and proprietary workflow information, Space&Miller LLC DBA REPCONN has signed a Non-Disclosure Agreement with Shiftr LLC.
The information presented in this case study has been carefully reviewed and approved for public disclosure. For inquiries about additional technical details, implementation specifics, or resources that cannot be publicly discussed, please contact jeremy@repconn.com to discuss what can and cannot be shared under the terms of our agreement.